最新資訊
- 辦公樓自動門感應門選擇適合哪些? 06-09
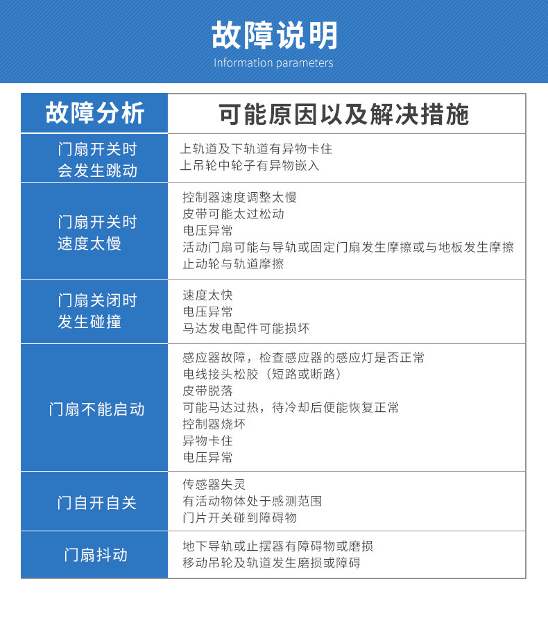
- 自動感應門常見故障維修解決方法 06-09
- 醫用自動門安裝及注意事項 06-09
- 自動門性能測試,成都自動門安裝維修公司 06-09
- 自動門和電機怎么連接(自動門電機安裝) 03-09
- 自動感應門電機工作流程有哪些(自動感應門工作流程) 02-13
聯系我們
名稱 : 門客邦
手機 : 15982324746
QQ : 156202420
郵箱 : 156202420@qq,com
網址 : m.deken.com.cn
地址 : 四川成都市一環路南二段1號數碼科技大廈附3號
【專業】成都自動門安裝公司 感應門定制廠家 成都有哪些自動門公司







成都門客邦科技有限公司,專業提供自動門、感應門、門禁玻璃門、地彈門、旋轉門、弧形門、醫用門、快速門等自動玻璃感應門,歡迎來電咨詢!聯系人:小劉
成都武侯區感應自動門價格 平移玻璃門廠家安裝設計售后服務成都武侯區感應自動門價格 平移玻璃門廠家安裝設計售后服務


自動玻璃門由主控制器、感應探測器、動力馬達、感應門扇軌道、門扇吊、同步皮帶、下部導向系統等。自動門工作流程:首先是感應探測器探測到有物體進入的時候,就會將信號發給主控制器,主控器進行判斷后,將信號傳給動力馬達,動力馬達就開始進行緩慢的運行,將動力傳給同步帶,然后由同步帶帶動著門扇吊將自動門開啟,自動門在關門的時候由主控制器判斷,如果要是有關門的需求就通知動力馬達,然后動力馬達自動關閉感應門。


旋轉門具有常閉常開的特點,集合了旋轉門,感應門,平移門的精華,同時有很好的保溫效果,這就要就旋轉門的各個部件都要達到標準,才能更好的發揮特色。自動旋轉門標準門板應具備的要求:軌道:開啟時,門板沿“「”型軌道滑升到天花板下,不占用地面的空間。通常分為橫軌、豎軌、單軌、雙軌等。安全:門在下滑時如門板下有障礙物遮住紅外線光束,門板立即反彈;即使撞到人、車,也立即自動反彈及防撬自鎖,當門關閉時兩側軌道防撬裝置自動打開,將其鎖牢;雙重措施,確保安全。旋轉門目前廣泛應用與寫字樓、大型的停車場、商務會所、酒店、ktv等等。


醫用門顧名思義是用在醫院病房里的一種門,而醫用氣密門多半用于手術室,實驗室,ICU病房等要求潔凈程度比較高的地方。醫用氣密門是由六部分組成:門體,透視窗,防撞帶,密封膠條,開門方式和滑軌。普通的醫用門內部不帶防輻射板,這個在訂做的時候要跟門客邦溝通好,防輻射醫用門和普通的醫用門最大的區別在于里面的輻射鉛板,而我們普通用的是不帶鉛板的,只有在特殊場合下才會用到。


快速門又被叫做快速卷門或者高速門,由于快速門與速度有著巨大的關系,因此在快速門的裝置中,PLC、變頻器、編碼器控制門簾都是非常重要的裝置,現在它已經發展成一種能夠快速升降并且實現準確定位的工業門產品。
部分服務案例:

旋轉門、自動門案例

感應門、電動門案例

醫用門、伸縮門案例
成都門客邦科技有限公司聯系電話:15982324746(微信同號) 13699019068 聯系人:劉經理 專業、快速。
轉載請注明出處:http://m.deken.com.cn/a/154.html
技術解答: 添加微信號:15982324746(四川省外勿擾) 專業人員提供技術及產品疑問解答。四川門客邦自動門公司提供自動門機批發、智能門控定制安裝維修服務!
上一篇: 成都自動門 感應門價格 成都自動門廠家 感應門維修報價
下一篇: 沒有了